共青团中央 中共中央党校(国家行政学院) 教育部 全国少工委关于印发《全国少先队 辅导员和少先队工作者教育培训规划 (2025—2027年)》的通知 中青联发〔2025〕10号
各省、自治区、直辖市团委、党委党校(行政学院)、教育厅(教委)、少工委,新疆生产建设兵团团委、党委党校(行政学院)、教育局、少工委: 现将《全国少先队辅导员和少先队工作者教育培训规划(2025—2027年)》印发给你们,请结合实际认真贯彻落实。
共青团中央 中共中央党校(国家行政学院) 教育部 全国少工委 2025年12月31日
全国少先队辅导员和少先队工作者教育培训规划 (2025—2027年)
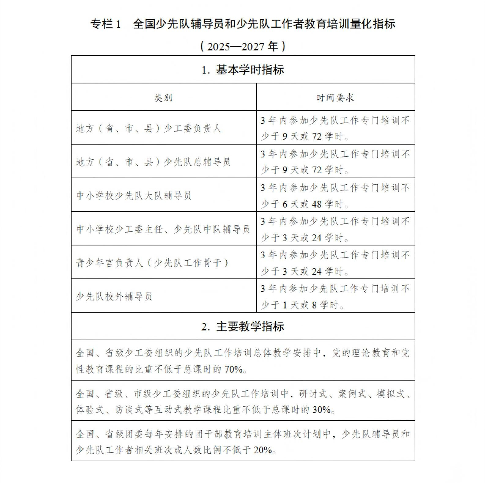
为建设高素质专业化少先队辅导员和少先队工作者队伍,根据《中国少年先锋队章程》以及《少先队辅导员管理办法》等规章,结合少先队教育培训工作实际,制定本规划[1]。 一、总体要求 坚持以习近平新时代中国特色社会主义思想为指导,深入贯彻党的二十大和二十届历次全会精神,深入贯彻习近平总书记关于青年工作的重要思想、关于少年儿童和少先队工作的重要论述、关于教育的重要论述,贯彻落实《中国共产党党校(行政学院)工作条例》、《中共中央 国务院关于弘扬教育家精神加强新时代高素质专业化教师队伍建设的意见》、《加快建设教育强国三年行动计划(2025—2027年)》,落实第九次全国少代会工作部署,把学习贯彻习近平新时代中国特色社会主义思想作为主题主线、首要任务和核心内容,以提升少先队辅导员和少先队工作者的政治素质和履职能力为重点,坚持党、团、队一体化育人衔接贯通,增强少先队教育培训工作的时代性、系统性、针对性、有效性,更加深刻领悟“两个确立”的决定性意义,增强“四个意识”、坚定“四个自信”、做到“两个维护”,为教育引导广大少先队员为强国建设、民族复兴伟业时刻准备着提供思想政治保证和能力支撑。 主要目标:党的创新理论武装和政治忠诚教育更加深入,用习近平新时代中国特色社会主义思想凝心铸魂取得明显成效,广大少先队辅导员和少先队工作者的理论素养持续提高,用以指导推动少先队工作更为自觉,事业使命感、职业荣誉感持续增强。队伍履职能力建设更加专业,加强少年儿童政治启蒙和价值观塑造的水平进一步提高,对少年儿童思想政治教育规律和成长规律的把握更为精准,专业知识素养、理论研究水平和运用新技术手段方法开展工作的能力不断提高。教育培训体系更加完善,常态化培训特别是基本培训更加规范,分级分类培训更加科学,培训课程体系持续完善,培训方式务实管用,培训保障更加有力,协同机制更加高效。通过集中培训和日常培训相结合、线下培训与网络培训相结合、全国培训和分级分类培训相结合,实现全体少先队辅导员和少先队工作者应训尽训(专栏1)。 
二、坚持用习近平新时代中国特色社会主义思想凝心铸魂,突出政治忠诚教育和理想信念教育 (一)深化党的创新理论武装。坚持把学习习近平新时代中国特色社会主义思想作为少先队教育培训的首要任务和核心内容,强化分领域思想学习。着力加强对习近平总书记关于青年工作的重要思想、关于少年儿童和少先队工作的重要论述、关于教育的重要论述的学习培训,组织少先队辅导员和少先队工作者读原著、学原文、悟原理,深入研读《习近平著作选读》、《习近平谈治国理政》、《习近平新时代中国特色社会主义思想专题摘编》、《论党的青年工作》、《论教育》、《习近平关于青少年和共青团工作论述摘编》等重要著作,跟进学习习近平总书记最新重要讲话和重要论述。改进理论教学,强化集体备课,帮助学员深刻领会党的创新理论的历史逻辑、理论逻辑、实践逻辑,不断提升教学培训的政治水平、政策水平、学术水平、专业水平。持续巩固拓展团员和青年主题教育成果,加强面向少先队辅导员和少先队工作者的理论宣传宣讲。 (二)强化政治忠诚教育和理想信念教育。把政治忠诚教育和理想信念教育贯穿少先队教育培训全过程,不断增进广大少先队辅导员和少先队工作者对中国共产党和中国特色社会主义的政治认同、思想认同、理论认同、情感认同。加强党章和党规党纪学习教育,加强政治纪律和政治规矩教育,铸牢对党忠诚。加强党的宗旨、革命传统教育,深入开展党史、新中国史、改革开放史、社会主义发展史学习培训。加强铸牢中华民族共同体意识教育。加强教育家精神教育培养,开展国情社情考察、社会实践锻炼,培育和践行社会主义核心价值观,涵养高尚师德师风,增强做好党的少年儿童工作的事业心和光荣感。 三、聚焦少先队主责主业,强化分级分类培训 (三)加强履职能力培训。落实第九次全国少代会工作部署,坚守少先队作为预备队、大学校的定位,高举队旗跟党走,聚焦培育共产主义接班人的根本任务,着眼于培养中国特色社会主义事业合格建设者,提高为党育人、为国育才的能力水平。坚持干什么学什么、缺什么补什么,加强与少先队工作岗位职责相匹配的通识教育培训,围绕“国之大者”重点开展经济、政治、文化、社会、生态文明、党的建设等领域知识的学习培训,提高用“童言童语”讲好党的创新理论的能力。开展党团队基本知识、党领导的少年儿童运动史、少先队工作政策制度、基础实务、工作方法等方面的学习培训。加强与少年儿童工作相关的教育学、政治学、心理学、社会学等学科基础理论的学习,强化工作学理支持。紧扣教育强国建设目标和教育综合改革,加强信息技术、人工智能等新知识新技能的培训,加强风险防范与舆情应对处置方面的培训,加强调查研究和科研能力训练。 (四)深入实施分级分类培训。把少先队工作履职能力培训的普遍性要求与不同类别、不同层级、不同岗位少先队辅导员和少先队工作者的特殊需要结合起来,加强团属教育培训机构与各级党校(行政学院)、教育行政部门培训基地平台的合作联动,多渠道多方面开展履职能力培训。充分发挥中央团校、井冈山中心牵引作用,组织开展高水平示范培训;依托全国青少年北戴河活动营地、地方团校、高校培训基地,开展专题培训和研修培训;发挥网络培训平台作用,抓好履职通识培训;围绕党的中心任务和国家重大项目、共青团少先队重点工作方向,开展重点区域专项培训。办好青年马克思主义者培养工程少先队工作者班。开展少先队相关学科专业骨干培训。实施全国少先队辅导员和少先队工作者分级分类培训重点项目(专栏2)。 
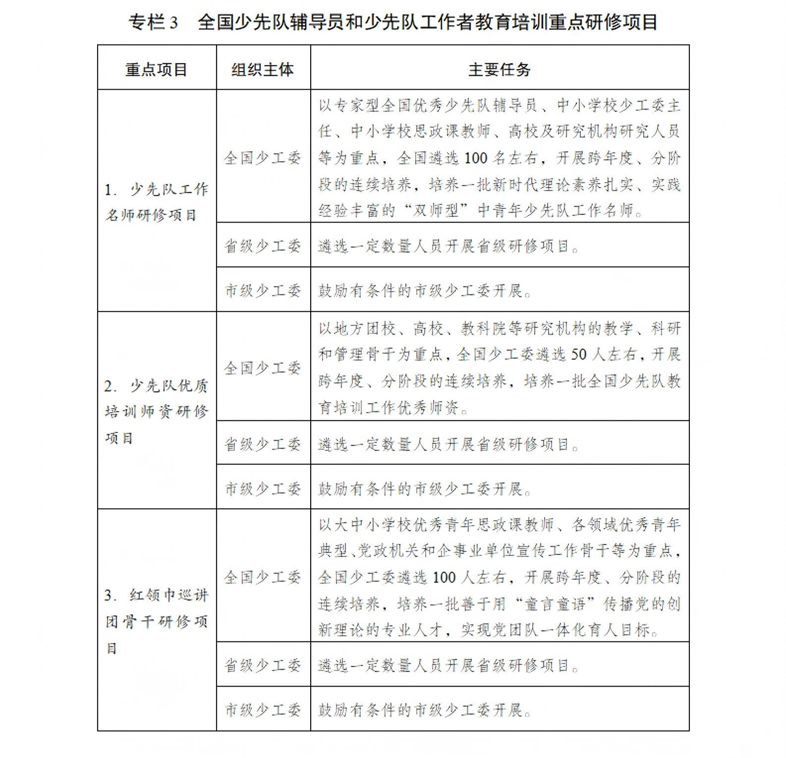
四、加强培训资源建设,提升教育培训质量 (五)强化培训平台支持。充分发挥中央团校、井冈山中心和全国青少年北戴河活动营地等重点培训阵地作用。依托地方党校(行政学院)、团校、高校等建设一批少先队教育培训基地。完善全国少先队教育培训网络平台功能,探索人工智能培训应用赋能学习研究,用好网络直播课堂、在线课堂等教学模式,实现同质等效。用好党校(行政学院)、教育行政部门、高校、研究机构等平台的优质网络课程资源。严格落实信息安全等级保护和数据分类分级保护等制度,强化网络培训安全保障。 (六)建设高质量培训课程。遵循分级分类原则,持续推进少先队教育培训课程开发和更新。全国少工委会同省级少工委推进精品培训课程建设,重点建设20门左右精品课程,及时推进课程更新。全国少工委定期组织开展集体备课,围绕基本培训形成规范教学大纲、通用讲稿、标准化课件,实现优质课程资源共享。支持省级少工委组织开发地方性培训课程资源。组织开展少先队工作培训精品课程学习交流。 (七)加强师资队伍建设。中央团校、井冈山中心加强少先队工作领域科研,以高水平研究助推高水平师资培养。支持有条件的省级团校建设专门的少先队工作教研部(室、院),支持专业教师和管理骨干研修。加强少先队名师工作室建设,培养理论素养扎实、实践经验丰富的“双师型”中青年少先队工作名师。县级以上团委负责同志每年至少为少先队培训授课1次,邀请党校(行政学院)、教育行政部门有关负责同志每年为少先队培训授课。拓宽高校、研究机构等方面的优质师资资源。实施全国少先队辅导员和少先队工作者教育培训重点研修项目(专栏3)。 
(八)改革创新方式方法。创新教学方式,大力推行研究式教学,综合运用讲授式和研讨式、案例式、模拟式、体验式、访谈式等互动式教学方法。加大案例教学比重,建设少先队教育培训教学案例库。突出实战实效,注重让懂政策的人讲政策、有经验的人谈经验、会方法的人教方法。发挥以赛促训作用,组织开展少先队辅导员职业能力比赛、交流展示等活动。 五、加强组织实施,形成教育培训合力 (九)纳入统一规划。各级团委、党校(行政学院)、教育行政部门要高度重视少先队教育培训工作,将少先队工作重点培训项目与“十五五”期间培训计划相衔接,在班次设置、课程阵地、师资队伍、经费安排等方面给予支持。教育行政部门将符合条件的少先队辅导员、中小学校少工委主任等纳入“国培计划”、“省培计划”,鼓励有条件的地方设置少先队教育培训专项。县级以上团委要加大少先队教育培训班次计划安排力度,多渠道争取培训经费支持。少先队工作领域核心课程纳入省、市、县团的领导机关干部培训以及大、中学校团干部培训主体班次。 (十)课程多向进入。县级以上党校(行政学院)举办的教育领域有关领导干部培训,结合实际安排习近平总书记关于少年儿童和少先队工作的重要论述等相关内容。县级以上团委、少工委组织的少先队工作培训与教育行政部门举办的基础教育相关培训,分别增加有关教育工作和少先队工作的核心课程,加强深度融合。 (十一)一体组织实施。县级以上团委、少工委要落实少先队教育培训主体责任,围绕本规划提出的目标任务,结合实际制定本地区的贯彻落实举措和年度培训计划。根据工作需要,少先队工作培训可以由地方团委、少工委举办,也可以联合党校(行政学院)、教育行政部门等共同举办,同等进行学时认定。县级以上团委组织开展少先队教育培训情况作为落实全团带队责任的重要内容。教育行政部门结合组织中小学校教师培训,加强对中小学校少先队辅导员、少工委主任参加培训的督促指导。 (十二)严格教育培训管理。深入贯彻落实中央八项规定精神,落实全面从严管团治团要求,加强学员管理、严肃培训纪律、营造优良学风。网络培训一般采取集中收看方式,结合实际开展讨论,防止形式主义。涉及中小学校少先队辅导员、少工委主任的培训时间安排应当避开教学高峰期。从严把好政治关,严格落实意识形态工作责任制,严格讲台纪律,加强讲稿、课件、音视频资料等内容审核。加强培训统筹安排,避免重复培训、多头调训和多年不训。 [1] 注:本《规划》所指的少先队教育培训,是指由各级共青团组织、党校(行政学院)、教育行政部门、少工委组织开展的以少先队辅导员、少先队工作者为主要对象的教育培训,主要包括地方各级少工委负责人、少先队总辅导员、中小学校(校外)辅导员、中小学校少工委负责人、青少年宫负责人、团校和高校教研骨干等。 |